¿Te podemos ayudar?

PROYECTO

Gestión del Riesgo de Desastres con ArcGIS

Laura gineth Ayala araque
Curso Gestión de Riesgos de Desastres con ArcGIS Estudiante: Laura Gineth Ayala Araque
INTRODUCCIÓN
El propósito del Estado colombiano con el diseño de la Política Nacional de Gestión del Riesgo de Desastres (Ley 1523) “es un proceso social orientado a la formulación, ejecución, seguimiento y evaluación de políticas, estrategias, planes, programas, regulaciones, instrumentos, medidas y acciones permanentes para el conocimiento y la reducción del riesgo y para el manejo de desastres, con el propósito explícito de contribuir a la seguridad, el bienestar, la calidad de vida de las personas y al desarrollo sostenible, en el marco de las especificaciones, derechos y deberes consagrados en la Constitución Política. Para el logro de este propósito, el Municipio como entidad territorial básica del Estado juega un papel fundamental.da
La gestión del riesgo se constituye en una política de desarrollo indispensable para asegurar la sostenibilidad, la seguridad territorial, los derechos e intereses colectivos, mejorar la calidad de vida de las poblaciones y las comunidades en riesgo y, por lo tanto, esta intrínsecamente asociada con la planificación del desarrollo seguro, con la gestión ambiental territorial sostenible en todos los niveles de gobierno y la efectiva participación de la población.1
Las entidades colombianas están en la obligación de elaborar, desarrollar y ejecutar los procesos de gestión de riesgo de desastres, como es el conocimiento del riesgo, reducción del riesgo y manejo de desastres, en el marco de sus competencias, su ámbito de actuación y su jurisdicción, como componentes del Sistema Nacional de Gestión de Desastres, el Consejo Nacional para la Gestión del Riesgo se encuentra comprendido por la Presidencia Nacional, el Gabinete de Ministros, Departamento Nacional de planeación, La Unidad Nacional de Gestión del Riesgo de Desastres.
ANTECEDENTES
Para la elaboración del plan de gestión de riesgos y la priorización de los escenarios de riesgo del municipio, se tomó como base los eventos más significativos ocurridos en los últimos cinco años tanto en la zona urbana como en la rural del municipio de Belén.


DESCRIPCIÓN DEL ÁREA DE ESTUDIO
Ubicación Geográfica.
El área de estudio se ubica en el departamento de Boyacá, municipio de Belén, comprendido en toda la jurisdicción del municipio (Figura 1)entre coordenadas: X =1115000, Y = 1148000; X = 1142400, Y = 1173600 (Origen Magna Colombia Bogotá). El municipio se localiza a una distancia de 85 Kmal Noreste de Tunja, la capital del departamento de Boyacá y a 234 Kmal Noreste de la capital del país. Este se encuentra ubicado en la parte media de la cordillera oriental, hidrográficamente se encuentra entre las Subcuencas de los Ríos Chicamocha y Fonce, formando un gran valle donde discurren los ríos Minas, Salguera y Soapaga.
Demografía
El municipio de Belén tiene un total de 8483 habitantes comprendidos en la zona urbana y rural, de la cual el crecimiento poblacional se evidencia en la zona urbana del municipio, la cual goza de servicios tales como: acueducto, alcantarillado y aseo con una cobertura del 99,9% y continuidad constante.

Por otro lado, en la zona rural se tiene el 44% de la población total comprendido en las nueve veredas y sus determinados sectores, siendo la vereda el Bosque la que tiene el total de la población debido a su extensión.
Clima
El municipio de Belén tiene una temperatura la cual varía entre los 12 a los 17 °C las cuales se presentan según la estación del año ya sea en épocas de lluvias o épocas de sequía, las cuales se han intensificado en los últimos años por causa del cambio climático.

OBJETIVOS
Analizar el nivel de riesgo, vulnerabilidad y peligro generado por el fenómeno de deslizamiento desencadenado por factores geológicos, geomorfológicos y de pendiente presentes en el casco urbano del municipio de Belén.
OBJETIVOS ESPECÍFICOS
PROCEDIMIENTO
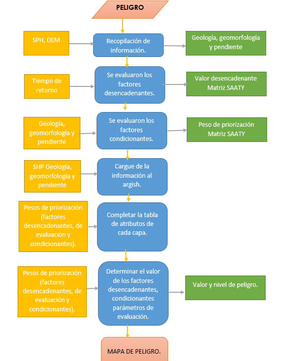
Nivel de Peligro.
Para determinar el nivel de peligro de la zona urbana del municipio de Belén se evaluaron factores como: la geología, geomorfología y la pendiente, además de relacionarlos según su peso de priorización los cuales se identificaron gracias a la matriz SAATY y el programa ArcMap.

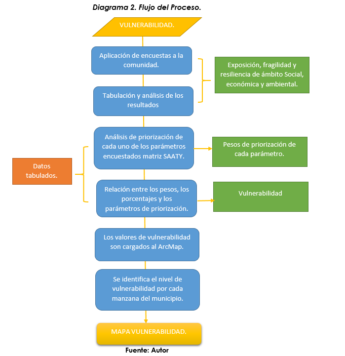
VULNERABILIDAD
Para identificar el nivel de vulnerabilidad en el área de estudio se realizaron diferentes encuestas aplicadas a los habitantes de la zona urbana del municipio, con el fin de identificar la exposición, fragilidad y resiliencia en el ámbito social, ambiental y económico.

RIESGO.

RESULTADOS
MAPA DE RIESGO.
Dentro del mapa se pudo evidenciar que la mayor parte de la zona urbana del municipio de Belén está establecida por riesgo medio de deslizamiento y tan solo un 10% se encuentra riesgo alto y ya empezando la zona rural se evidencia un riesgo muy alto, este resultado se dio gracias a los resultados arrojados por la matriz SAATY y su relación en el programa ArcMap.


MAPA DE VULNERABILIDAD.
A partir de la evaluación e identificación de los factores de fragilidad resiliencia y exposición de los ámbitos social, económico y ambiental de la zona urbana del municipio, se determinó que un 80% de la población está en zona vulnerable media por deslizamiento mientras que el 20% está en zona alta por deslizamiento, esto gracias a lo determinado por los pesos de priorización arrojados por la matriz de SAATY.

MAPA DE RIESGOS.
A partir la intersección y comparación entre los valores de peligro y vulnerabilidad se generó el mapa de riesgos por deslizamiento, por medio del cual se determinó que un 80% de la población es decir 138 manzanas están en zona de riesgo media por deslizamiento mientras que el 20% es decir las 81 manzanas está en zona alta por riesgo, esto gracias a lo determinado por los pesos de priorización arrojados por la matriz de SAATY .

CONCLUSIONES
RECOMENDACIONES
REFERENCIAS.
COLOMBIA. CONGRESO DE COLOMBIA ley 1523(24 de abril del 2012).
VARGAS, Richard A. “Guía Municipal para la Gestión del Riesgo”. Bogotá, Colombia.2012,p.6.
Palmira. Gestión de riego. [En línea].(3 de agosto 2020).disponible: (https://www.palmira.gov.co/attachments/article/556/Plan%20Municipal%20de%20Gestion%20del%20Riesg o.pdf).
Consejo municipal de gestión de riegos de desastres municipio de Belén. 2020. Disponible: http://www.belen-boyaca.gov.co/

Laura gineth Ayala araque

Gestión del Riesgo de Desastres con ArcGIS
Eduardo Portuguez