¿Te podemos ayudar?
.jpg)
PROYECTO

ArcGIS Avanzado

Alexandra Nancy Isabel Calderon Trujillo
1. Introducción
El uso de los Sistemas de Información Geográfica (SIG) y las herramientas de teledetección se ha convertido en una pieza fundamental para el análisis y la gestión integral de los recursos naturales, especialmente en entornos como las cuencas hidrográficas. Estos sistemas permiten modelar el relieve, evaluar la dinámica hídrica, clasificar el uso del suelo y analizar la vegetación de manera precisa y eficiente. La cuenca del río Sama, ubicada en el distrito de Sama, provincia de Tacna, es un espacio geográfico de gran relevancia por su aporte hídrico y su actividad agrícola, lo cual hace necesario un estudio detallado de sus características físicas y ambientales.
El presente proyecto tiene como objetivo principal modelar la red de drenaje de la cuenca del río Sama, generar y analizar diversos modelos derivados, y evaluar la cobertura vegetal mediante el cálculo del Índice de Vegetación de Diferencia Normalizada (NDVI), utilizando herramientas del software ArcMap y datos satelitales. Para ello, se desarrollaron procedimientos como la delimitación de la red hídrica, el análisis de pendientes, la orientación del terreno, la elaboración de mapas de sombras y visibilidad, así como la clasificación supervisada del uso del suelo y el cálculo de la densidad poblacional.
La integración de estas herramientas permitió obtener resultados representados en diversos mapas temáticos, los cuales brindan una visión detallada y articulada de la interacción entre el relieve, la cobertura vegetal y la dinámica poblacional dentro de la cuenca. Este análisis no solo aporta información técnica de gran valor, sino que también representa un insumo fundamental para la toma de decisiones en la gestión ambiental, la planificación territorial y la prevención de riesgos en la región.
2. Antecedentes
El análisis y modelado de redes hídricas mediante Sistemas de Información Geográfica (SIG) ha sido ampliamente estudiado en diversas cuencas hidrográficas. Estudios previos han demostrado que el uso de Modelos Digitales de Elevación (MDE) permite una representación precisa de la red de drenaje y sus características geomorfológicas (Rodríguez & Pérez, 2020). Asimismo, el uso de herramientas como ArcGIS y QGIS facilita la generación de modelos derivados, como pendientes, orientación y sombreado del relieve, contribuyendo al análisis hidrológico (Gómez et al., 2019).
Por otro lado, la clasificación supervisada de imágenes satelitales ha sido utilizada en numerosos estudios para evaluar el uso del suelo y la cobertura terrestre. Investigaciones recientes han aplicado algoritmos de clasificación como el Máxima Verosimilitud y Random Forest para identificar diferentes tipos de cobertura vegetal y actividades antrópicas en cuencas hidrográficas (Martínez & López, 2021). Estos métodos han demostrado alta precisión en la detección de cambios en el paisaje y en la delimitación de áreas de conservación (Fernández et al., 2022).
El Índice de Vegetación de Diferencia Normalizada (NDVI) ha sido una herramienta fundamental en la evaluación de la salud y distribución de la vegetación. Varios estudios han utilizado imágenes Landsat para calcular el NDVI y monitorear cambios en la cobertura vegetal en respuesta a factores climáticos y antrópicos (Ramírez & Torres, 2020). Investigaciones aplicadas en cuencas hidrográficas han evidenciado que este índice es clave para identificar zonas con degradación ecológica y estimar la productividad biológica del área de estudio (Hernández et al., 2021).
Estos antecedentes respaldan la importancia del uso de SIG y datos satelitales en el análisis de la red hídrica, la clasificación del uso del suelo y la evaluación de la vegetación en cuencas hidrográficas, brindando un marco de referencia para el estudio de la cuenca del río Sama.
3. Descripción del área de estudio
La zona de estudio se localiza en el distrito de Sama, dentro de la provincia de Tarata, en el departamento de Tacna. Se caracteriza por su clima árido y su relevancia agrícola, debido a la presencia de valles irrigados por los ríos que descienden desde los Andes. Su altitud varía aproximadamente entre 550 y 570 metros sobre el nivel del mar.
La cuenca del río Sama tiene su origen en las alturas de la laguna Cotanvilque y abarca un área de drenaje de 5,036.47 km² hasta su desembocadura en el Océano Pacífico. Presenta una forma alargada y un ancho relativamente constante, volviéndose más estrecha en la zona donde finaliza su recorrido. Su régimen hídrico es irregular, característico del sur del país, con variaciones significativas en sus caudales. Durante el verano austral, el caudal del río aumenta debido a las precipitaciones pluviales que lo alimentan.
En el análisis de nuestra área de estudio, la estación meteorológica más representativa para la cuenca del río Sama es la ubicada en Tarata, ya que las demás estaciones presentaban una distribución dispersa en la evaluación mediante la Curva Doble Masa. Las coordenadas geográficas de esta estación son: longitud 70° 2' 11.07" O, latitud 17° 28' 44.75" S, y se encuentra a una altitud de 3,042 metros sobre el nivel del mar.

3.1. Ubicación Geográfica
El área evaluada se encuentra definida geográficamente dentro de las siguientes coordenadas del Sistema de Coordenadas Universal Transversal Mercator (WGS-84) en 19 S.

4. Objetivos
4.1. Objetivo General
4.2. Objetivos Específicos
5. Procedimiento
5.1. ModelBuilder
Para iniciar el proyecto, abrimos a ArcMap 10.8; debemos referenciar, para ello nos dirigimos a propiedades, nos saldrá una ventana, hacemos click a “Coordinate System” en este caso nuestra zona de estudio en Sama, por lo cual seleccionamos “WGS 1984 UTM Zona 19 S”

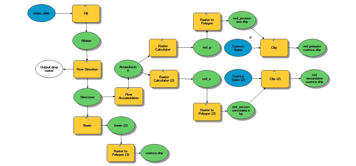
Ya tenemos descargado nuestras imágenes Landsat 8 y Modelos Digital de elevación, de nuestra zona de estudio. Vamos delimitar la Cuenca Sama, obtener redes primarias y secundarias para ello. Se procedió a realizar ModelBuilder.
Para ello creamos un Model, arrastramos hacia la ventana FILL, seguidamente FLOW DIRECTION donde se calculará a partir del FILL, la herramienta FLOW ACCUMULATION identificará las redes, Damos click Validate y luego a RUN.

Esperamos hasta que cargue, obtenemos nuestra cuenca Sama, con sus red principal y redes secundarias.

ModelBuilder es una herramienta en ArcMap que permite automatizar flujos de trabajo de análisis espacial. En este diagrama, el proceso comienza con la apertura del software, seguido por la carga de datos base y la creación de un modelo automatizado que optimiza el análisis.

5.2. Análisis de Cobertura Vegetal y Clasificación del uso del Suelo
Al tener descargado a través USGS EarthExplorer, descargamos el área de estudio, cumpliendo los criterios de baja nubosidad y alta calidad.
Se tuvo que descargar dos imágenes Landsat 8, por lo cual se tuvo que utilizar la herramienta Mosaic to New Raster para juntar ambas imágenes que este en un solo archivo.

Calculamos el NDVI que se aplica Banda 5 (es la banda infrarrojo cercana NIR) y la Banda 4 (es la banda roja Red)

Para la clasificación supervisada vamos utilizar muestras creadas para ello, click derecho en espacio en blanco agregamos en la parte superior image classification, para agregar nuestras propias muestras apretamos Draw Polygon.

Damos click a Classification, Interactive se procesará, para lo cual hallaremos las áreas de cada lugar identificado para ello Toolbox, Spatial Analyst Tools/ Generalization/ Filter Majority

Convertimos el raster a shapefile, vamos calcular el área de cada clasificación agregamos “Add Field”. Hacemos click en class en damos en resumen para saber la suma de cada área.

El análisis de cobertura vegetal se realiza mediante la clasificación supervisada de imágenes satelitales y el cálculo del NDVI. Este proceso permite identificar áreas con vegetación saludable y degradada.

5.3. Sombras
Para las 8 am Hacemos click a Toolbox/3D analyst tolos/Raster Surface/Hillshade/en la ventana agregamos nuestro Dem. En azimuth 85 y en altitude 17 activamos la opción Model Shadows. Ok

Para las 5 Pm hacemos click a Toolbox/3D analyst tolos/Raster Surface/Hillshade/en la ventana agregamos nuestro Dem. En azimuth 270 y en altitude 15 activamos la opción Model Shadows. Ok

El modelo de sombras se genera utilizando la herramienta Hillshade a partir de un Modelo Digital de Elevación (DEM). Esto permite visualizar la topografía en función de la iluminación, facilitando el análisis del relieve.

5.4. Cut Fill
Al obtener nuestros dos modelos de sombra, se podrá aplicar Cut Fill damos click a nuestra caja de herramienta/ dentro de raster Surface/Cut fill y saldrá una ventana por lo cual agregamos nuestro raster de 8 am, luego el raster de 5 pm guardamos Ok.

La herramienta Cut Fill analiza los cambios en la topografía comparando dos modelos de elevación en distintos momentos. Se usa para evaluar erosión, depósitos y modificaciones en la superficie terrestre.

5.5. Pendientes
Tenemos que crear nuestras curvas de nivel a partir del dato raster que descargamos, nos dirgimos en Toolbox/3D analyst tools/raster Surface/contour/ en la ventana agregamos nuestro raster.

Nos dirigimos en la caja de herramientas, luego Raster Surface/damos click en Slope y saldrá una ventana agregamos el Dem.

El análisis de pendientes se basa en la información de un DEM para calcular la inclinación del terreno. Es útil para estudios geológicos, planificación de carreteras y gestión de riesgos naturales.

5.6. Modelo de Aspecto
Hacemos click en Raster Surface/abrimos Aspect en la ventana saldrá agregamos nuestro raster y guardamos nuestro resultado.

El modelo de aspecto determina la orientación de la superficie en función de los puntos cardinales. Es importante en estudios de clima, erosión y análisis de exposición solar.

5.7. Análisis de Visibilidad
En este caso es un mirador de Boca del Rio, agregamos el shapefile nos dirigimos a Toolbox/ 3D Analyst Tools/ Raster Surface/Visibility/ Viewshed saldrá una ventana agregamos nuestro raster, en el segundo en el mirador. Guardamos Ok.

Este análisis permite determinar qué áreas son visibles desde un punto específico. Es útil para proyectos de infraestructura, torres de telecomunicaciones y vigilancia.

5.8.Densidad de Kernel
Agregamos nuestro shapefile de la población dentro de la Cuenca Sama, vamos Toolbox/ Spatial Analyst Tools/Density/Kernel Density/ en la ventana agregamos la capa de puntos, aplicamos la fórmula que depende de la escala. Antes de dar Ok, damos click a Environmet en Processing elegimos la opción Same as layer área de interés, por último, en raster en mask agregamos nuestra área de estudio.

El análisis de densidad de Kernel genera un mapa de calor para visualizar la distribución y concentración de puntos en un área determinada. Se aplica en estudios de urbanismo, ecología y criminología.

6. Resultados
El mapa final integra el análisis de la cuenca del río Sama, mostrando de forma conjunta la red hídrica, la distribución de pendientes y la cobertura vegetal. Se observa claramente la red de drenaje compuesta por cauces principales (red primaria) y secundarios, lo que permite identificar los principales flujos de agua y las áreas que contribuyen al aporte hídrico de la cuenca. La clasificación de pendientes, que varía desde zonas planas o casi planas hasta áreas muy escarpadas, se asocia directamente a la distribución y calidad de la vegetación, evaluada mediante el índice NDVI. En este sentido, las áreas con mayor densidad y vegetación saludable se distinguen en contraste con zonas con inclinaciones pronunciadas, donde se evidencia un manejo más complejo del recurso y potenciales riesgos geomorfológicos. Además, los datos técnicos (área, perímetro, coordenadas y escala) proporcionan un marco de referencia geográfico preciso, fundamental para la planificación y gestión ambiental integral de la cuenca. En resumen, el resultado final del análisis refleja la interacción entre la topografía, la dinámica hídrica y la vegetación, ofreciendo una herramienta valiosa para la toma de decisiones en la gestión de recursos naturales y la planificación territorial en la cuenca del río Sama.

.jpg)
6.1. Mapa de Sombras
El mapa de sombras a las 5 PM muestra la distribución de áreas iluminadas y en sombra en la cuenca a esa hora, mediante un análisis de hillshade:


6.2. Mapa Cut Fill
Este mapa representa el análisis de “cut fill” o corte y relleno, mostrando diferencias en elevación que permiten identificar procesos de erosión y deposición:

6.3. Mapa de Pendientes
Este mapa muestra la distribución de las pendientes en la cuenca, clasificándolas en categorías que van desde áreas planas o casi planas hasta zonas con pendientes muy escarpadas. La interpretación es la siguiente:

6.4.Mapa de Aspecto
El mapa de aspecto muestra la orientación de las pendientes de la cuenca en función de los puntos cardinales. La interpretación incluye:

6.5. Mapa de Visibilidad
El mapa de visibilidad presenta un análisis de “viewshed” o área visible desde un punto de observación específico, en este caso, se destaca el “Mirador Boca del Río”:

6.6. Mapa de Densidad
Este mapa corresponde a un análisis de densidad de Kernel para la cuenca Sama. La representación muestra distintas zonas clasificadas en rangos de densidad (muy baja, baja, media, alta y muy alta). Se puede interpretar que:

6.7. Mapa de Red Hídrica
Este mapa muestra la red de drenaje de la cuenca Sama, diferenciando entre red primaria y red secundaria:

6.8. Mapa de Análisis de NDVI
El mapa de NDVI presenta el análisis del Índice de Vegetación de Diferencia Normalizada para la cuenca Sama. Se muestran rangos de valores NDVI, los cuales permiten diferenciar la calidad y cantidad de la vegetación:

6.9. Mapa de Clasificación
El mapa de clasificación de la cuenca Sama presenta la distribución de diferentes categorías de uso o cobertura del suelo, tales como:

7. Conclusiones
8. Recomendaciones
9. Referencia Bibliográfica
Fernández, J., González, P., & Ramírez, L. (2022). Análisis de cambios en la cobertura del suelo mediante clasificación supervisada. Revista de Geomática y Medio Ambiente
Gómez, M., Torres, C., & Vargas, D. (2019). Modelado hidrológico con SIG: Aplicaciones en cuencas hidrográficas. Revista de Hidrología y SIG
Hernández, R., Pérez, A., & Castillo, G. (2021). Aplicación del NDVI en la evaluación de la cobertura vegetal en zonas áridas. Boletín de Teledetección y Medio Ambiente.
Martínez, L., & López, S. (2021). Uso de algoritmos de clasificación en el análisis de coberturas terrestres. Revista de Sensores Remotos
Ramírez, F., & Torres, J. (2020). Evaluación de la vegetación mediante índices espectrales: Un enfoque con imágenes Landsat. Revista Internacional de Teledetección
Rodríguez, P., & Pérez, D. (2020). Delimitación de redes de drenaje con SIG y modelos digitales de elevación. Revista de Hidrografía Aplicada

Alexandra Nancy Isabel Calderon Trujillo

ArcGIS Avanzado
Boris Chuquichanca